当前位置:
首页
>
政务公开
>
组织机构
>
部门信息公开目录
>
临武县应急管理局
>
法定主动公开内容
>
部门文件
索 引 号:
00064/2024-3841771
主 题 词:
公开范围:
面向社会
信息类别:
综合政务
发文日期:
2024-11-27
公开方式:
主动公开
统一登记号:
责任部门:
县安监局
时 效 性:
长期公开
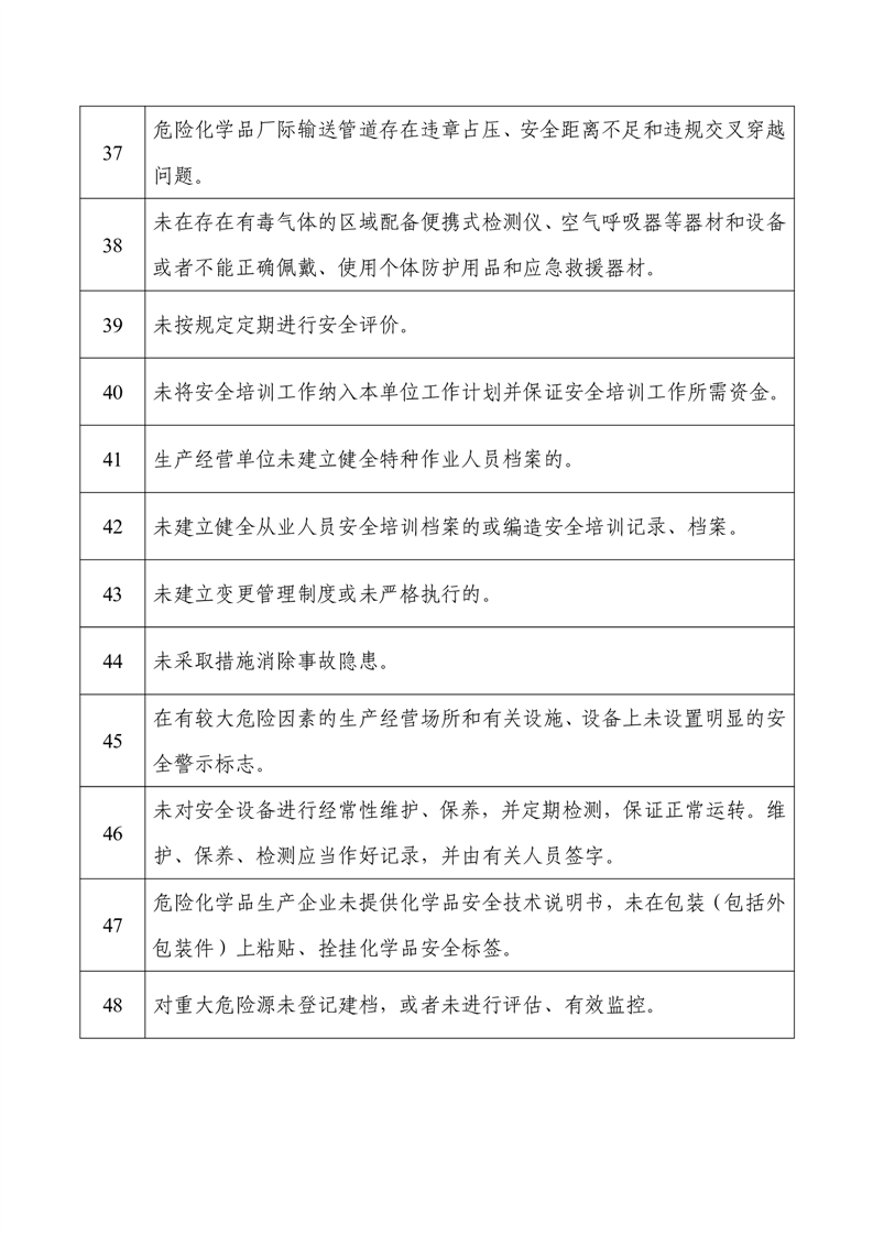
临应急发〔2024〕11号 临武县应急管理局关于开展全县元旦、春节期间危险化学品行业隐患排查行动的通知
打印本页
加入收藏
关闭窗口
分享到: