当前位置:
首页
>
政务公开
>
组织机构
>
部门信息公开目录
>
临武县城市管理和综合执法局
>
法定主动公开内容
>
部门文件
索 引 号:
00068/2023-3663054
主 题 词:
公开范围:
面向社会
信息类别:
综合政务
发文日期:
2023-11-13
公开方式:
主动公开
统一登记号:
责任部门:
县行政执法局
时 效 性:
长期公开
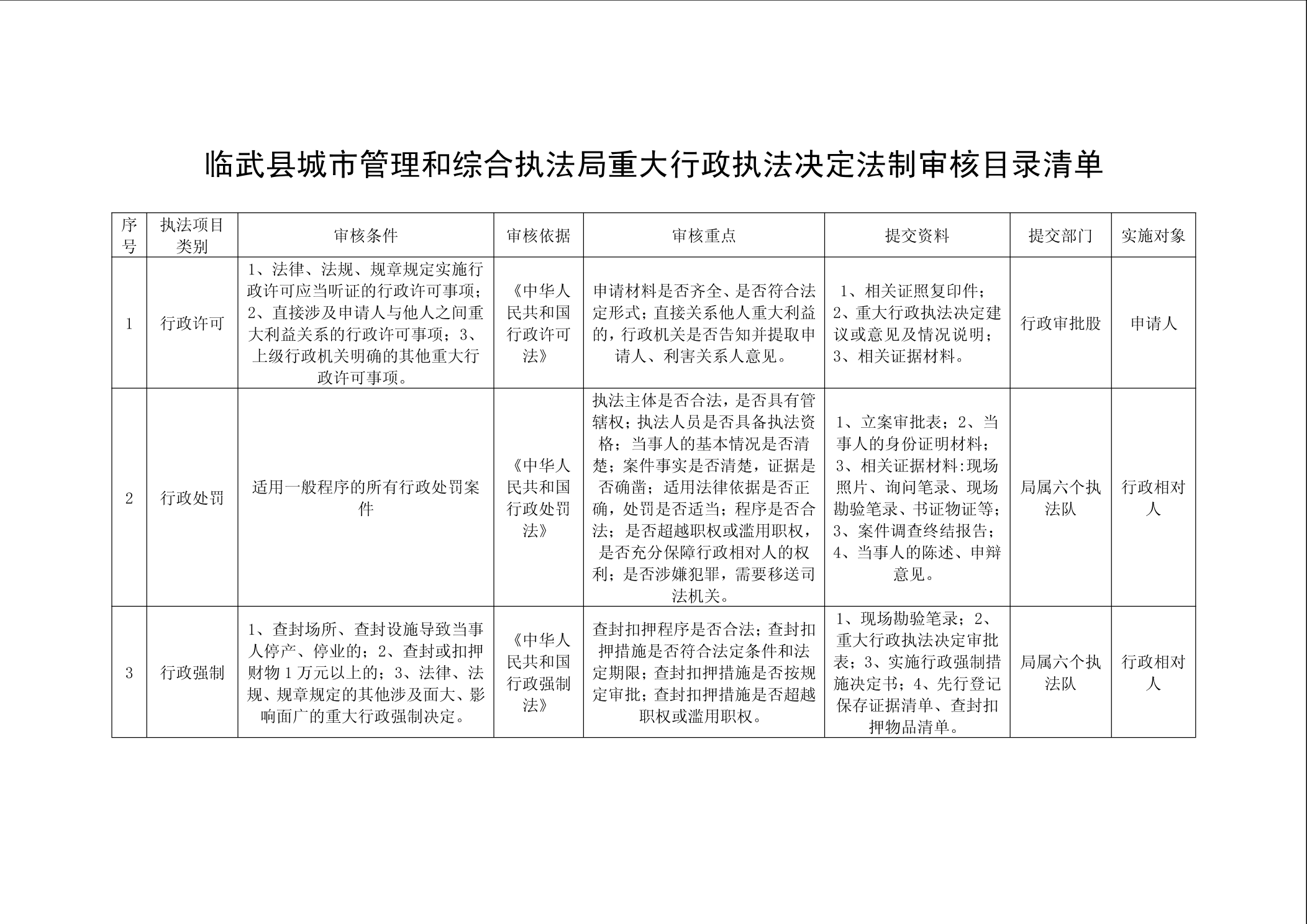
城管局重大行政执法决定法制审核目录清单
打印本页
加入收藏
关闭窗口
分享到: