当前位置:
首页
>
政务公开
>
组织机构
>
部门信息公开目录
>
临武县教育局
>
法定主动公开内容
>
部门文件
索 引 号:
00089/2025-3898837
主 题 词:
公开范围:
面向社会
信息类别:
综合政务
发文日期:
2025-05-20
公开方式:
主动公开
统一登记号:
责任部门:
县教育局
时 效 性:
长期公开
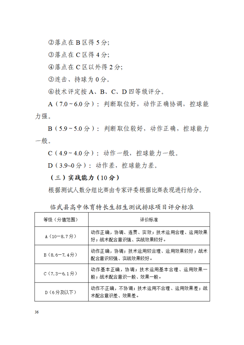
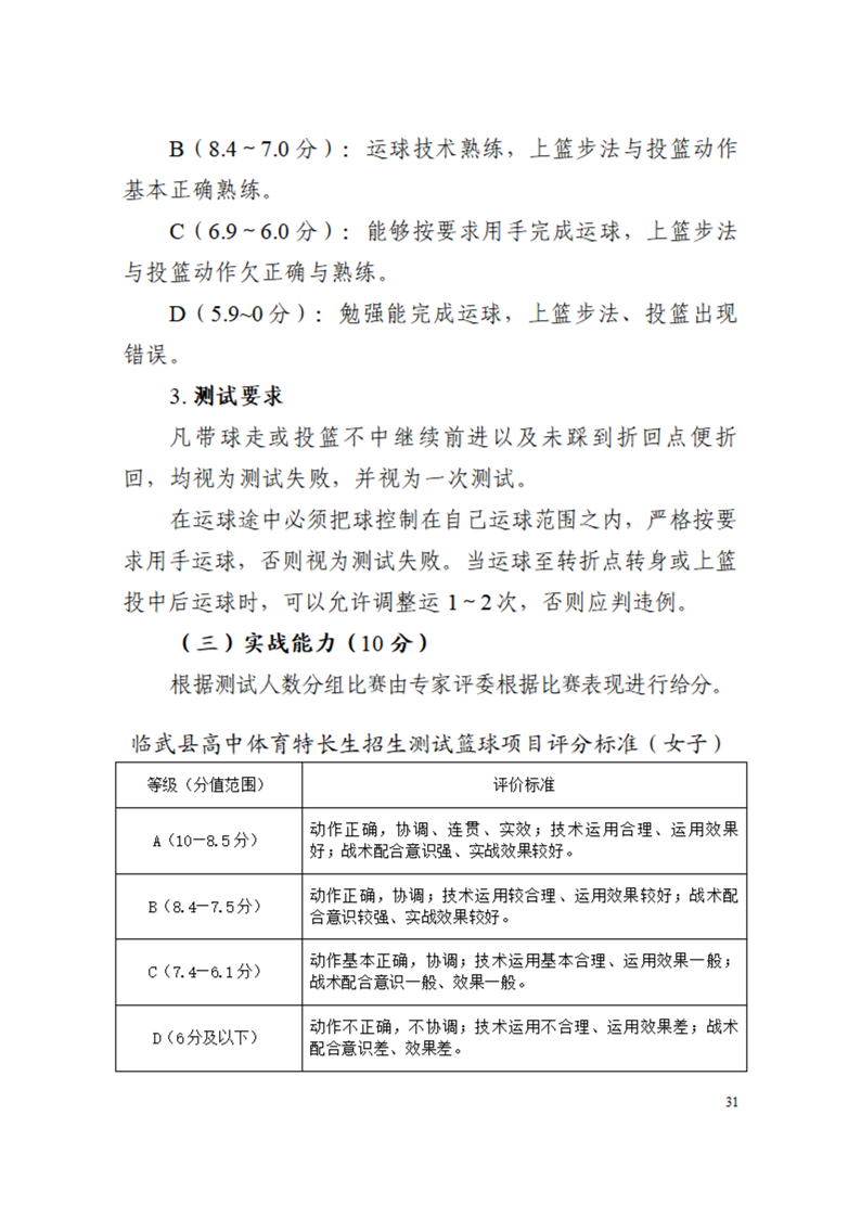
临武县2025年高中体艺特长生、创新潜质生招生方案
打印本页
加入收藏
关闭窗口
分享到: