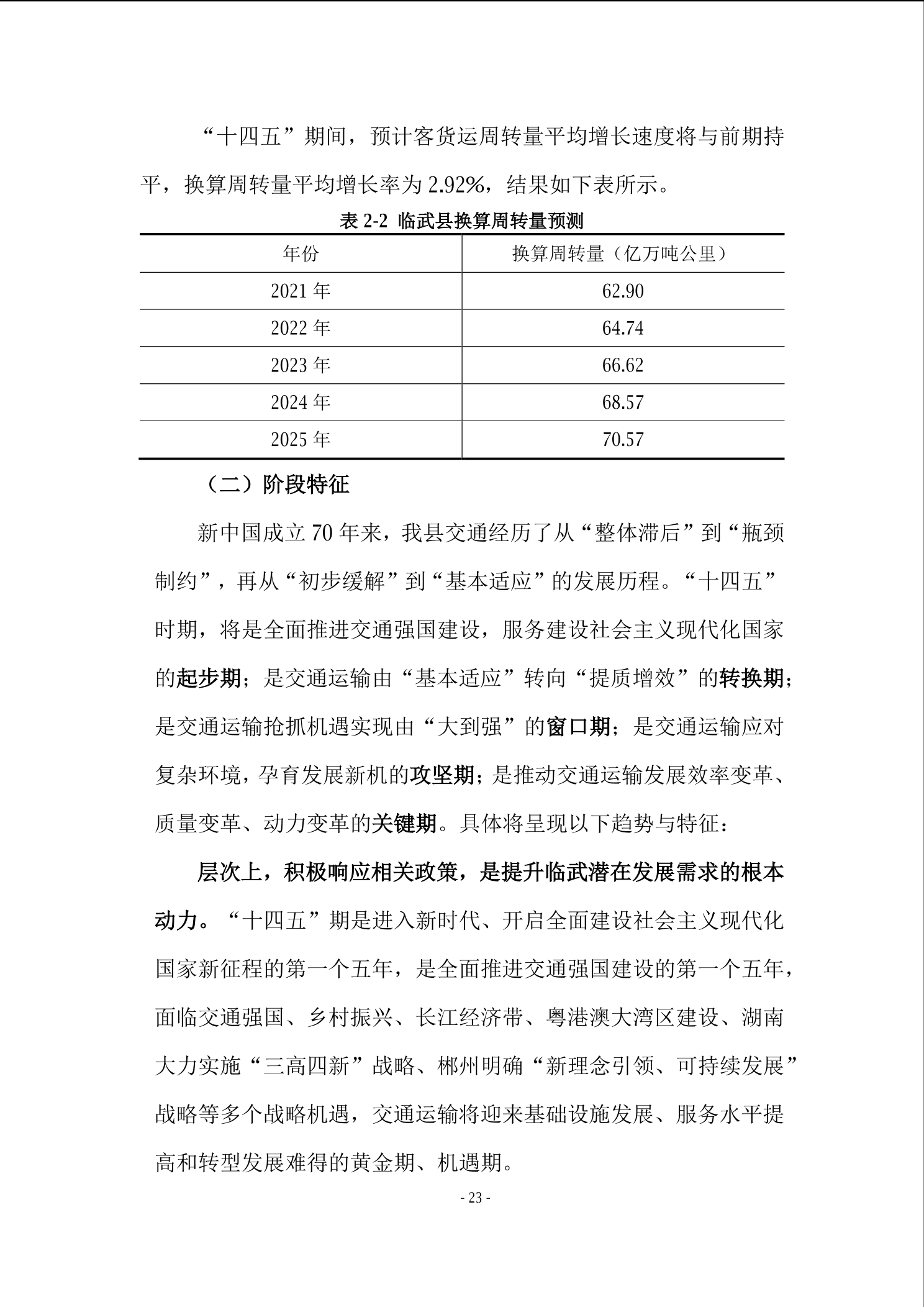
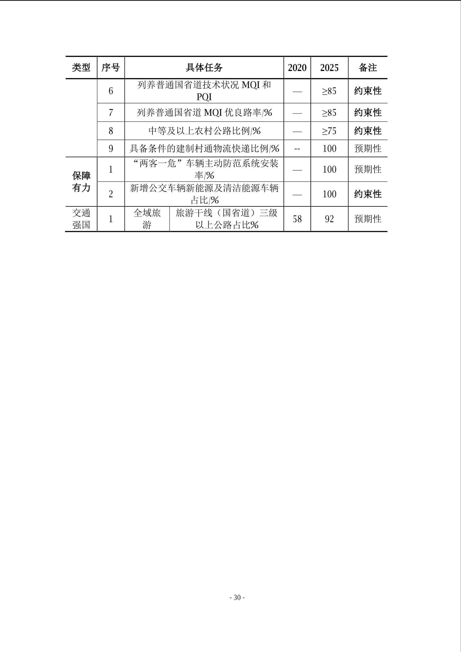
当前位置:
首页
>
政务公开
>
专题报道
>
临武县“十四五”规划公开专栏
>
专项规划
临武县“十四五”综合交通运输发展规划
[ 来源:
临武县交通运输局
| 作者: | 日期:2021-04-08 11:06 ]
【打印本页】
【收藏本页】
【关闭窗口】
分享到: